🌟Implementeer een IaaS aanpak en test performantie van eCommerce applicatie
[ Nog niet afgewerkt ]
Doel
Dit de zesde oplevering in een reeks van computerprojecten.
In deze computerprojecten ga ik proberen in een jaar tijd een volledige eCommerce-applicatie (zoals die van Amazon) te ontwikkelen.
Het doel van deze projecten is de noodzakelijke technologieën te selecteren, aan te leren, te integreren en in de praktijk als software-fabriek te gebruiken,
om daarna het resultaat te kunnen tonen als realistisch en operationeel applicatie-voorbeeld.
In deze oplevering wil ik volgende zaken realiseren:
- maak de applicatie gereed voor pc en mobile
- maak de applicatie meertalig
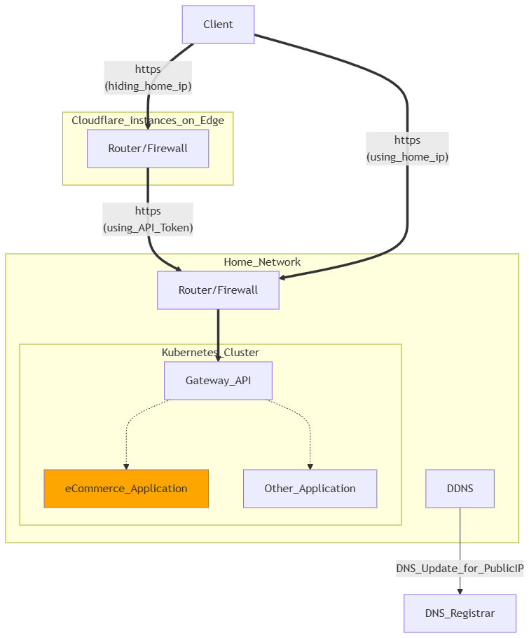
- maak de applicatie publiek toegankelijk zonder gebruik van tunneling
- werk een IaaS aanpak uit voor platform engineering
- maak performantie- en load-tests
(shared applicatie test runtime environment “home-testappserver” nodig)
Resultaat
??? TODO ???
