Doel
Om gegevensverlies bij defecten aan schijven en door virussen te voorkomen/minimaliseren,
dient een backup/recovery-systeem lokaal opgezet te worden voor al mijn apparaten.
Omdat permanente beschikbaarheid niet noodzakelijk is, werd niet geopteerd voor een RAID strategie.
Mijn vereisten voor dit backup-systeem zijn:
- de dagelijkse backup moet automatisch uitgevoerd worden
- alle apparaten moeten ge-backup-ed worden,
zowel Windows pc, Linux notebook, Android smartphones en Nas/Home-server - de backup moet snel, veilig en zonder kosten kunnen uitgevoerd worden
- een eventuele restore moet binnen een dag en eenvoudig kunnen uitgevoerd worden
Resultaat
Voor de aanmaak van backups en system recovery’s werd nog extra apparatuur aangekocht:
- M.2 SSD NVMe USB 3.2 enclosure
- 2TB NVMe M.2 SSD (voor externe opslag van backups)
- 0.5TB NVMe M.2 SSD (voor externe opslag van system recovery disk)
Door geen fysieke harde schijven maar SSD’s te gebruiken, wordt het electriciteitsgebruik laag gehouden
en gebeuren externe data transferts via USB 3.1 zeer snel.
Regelmatig wordt deze backup-SSD tevens gecopieerd op een reeds voorhanden USB mini harde schijf,
die dan op een andere fysieke locatie bewaard wordt.
Voorlopig wordt daarom niet gebruik gemaakt van geëncrypteerde cloud opslag van backups.

1 - Organisatie van data op alle apparaten
Om een efficiente, automatische backup te organiseren, dient al de te bewaren data in apart aangemaakte folders opgeslagen te worden.
Door deze data op alle pc’s en smartphones af te scheiden van andere inhoud (zoals software of tijdelijke gegevens),
kunnen backups automatisch uitgevoerd worden.
Naast het automatiseren, dienen backups ook snel te gebeuren.
Dit kan door de data die niet meer veranderen, regelmatig (bv jaarlijks) te verplaatsen in een archief folder.
Hierdoor moet enkel de actieve data dagelijks ge-backup-ed worden om de historiek bij te houden en veilig te stellen.
Dus het eerste grote werk dat ik uitvoerde, was alle data op alle apparaten samen te brengen, daarna te dedupliceren
en ten slotte te reorganiseren in folders.
Dit was in de praktijk een zeer groot werk en resulteerde uiteindelijk in ongeveer 400 GB aan data in totaal.
Op mijn pc werden hiervoor de “Data” folder voor actieve data en “DataArchive” folder voor archived data aangemaakt.
De “DataArchive” folder bevat een read-only copy van het gebruikte deel van het centrale archief.
Op mijn smartphone werden hiervoor de “DCIM” folder voor actieve data en “DCIM-archive” folder voor archived data gebruikt/aangemaakt.
De “DCIM-archive” folder bevat een read-only copy van het gebruikte van het centrale archief.
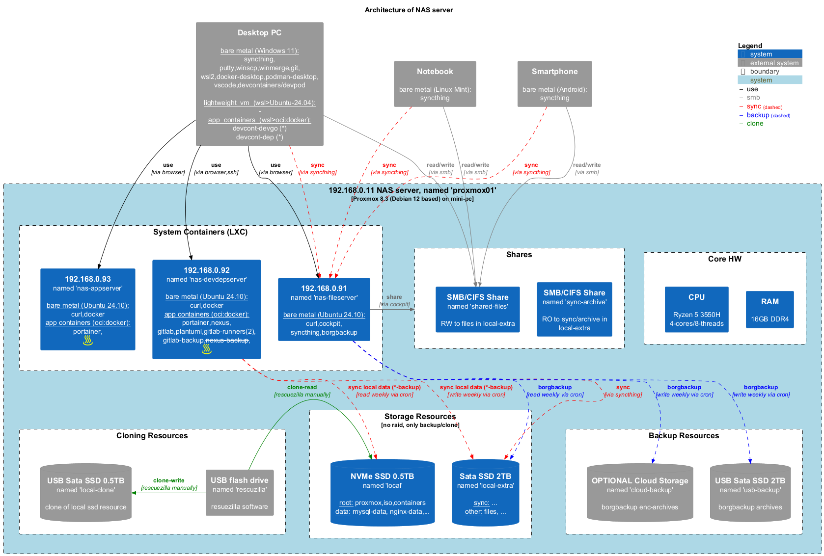
2 - Replicatie van actieve data op alle apparaten naar Nas
Op alle apparaten wordt “Syncthing” software (beschikbaar op Windows, Linux en Android) geïnstalleerd en ingesteld.
Ook op de NAS/Home-server werd “Syncthing” geinstalleerd in een LXC comtainer om de doorgestuurde data te onvangen en op te slaan op de interne 2TB Sata SSD.
De “Syncthing” software zorgt voor een heel frequente, automatische en snelle replicatie van alle actieve data over het lokaal netwerk naar één centrale shared drive op de Nas.
Voor de data in open bestanden en in gebruik zijnde database op de interne 0.5TB PCle SSD van de Nas-server, wordt door specifieke software ook een copy op de interne 2TB Sata SSD gemaakt. Deze bestanden kunnen immers ge-lock-ed zijn door in gebruik zijnde applicaties.
3 - Backup van gerepliceerde data op de Nas
Op de Nas-server wordt de “Borgbackup” software in een LXC comteiner geïnstalleerd en ingesteld.
Deze zal dagelijks een backup uitvoeren van alle gerepliceerde actieve data op de interne 2TB Sata SSD naar de via USB verbonden externe enclosure met 2TB SSD.
Deze data wordt door de backup software automatisch gecomprimeerd en gededupliceerd.
4 - Jaarlijks onderhoud van backup en recovery op de Nas
Jaarlijks worden 2 manuele taken uitgevoerd:
- backup onderhoud:
alle actieve data die niet meer veranderen, worden verplaatst naar het archief;
hierdoor wordt het volume aan actieve data kleiner en worden backups daarna sneller uitgevoerd;
het nieuwe, uitgebreide archief wordt daarna ook ge-backup-ed op de externe USB enclosure met 2TB SSD;
van de externe USB enclosure met 2TB SSD wordt ook een tweede copy gemaakt op een externe USB harde schijf, die dan op een andere plaats bewaard wordt - recovery onderhoud:
van de volledige inhoud van de interne 0.5TB M.2 PCle SSD wordt via de “Rescuezilla” software een system/image recovery disk gemaakt op de de externe USB enclosure met 0.5TB SSD;
op deze manier kan heel snel hersteld worden van een failure van de interne 0.5TB M.2 PCle SSD